9. Some Probability Distributions#
This lecture is a supplement to this lecture on statistics with matrices.
It describes some popular distributions and uses Python to sample from them.
It also describes a way to sample from an arbitrary probability distribution that you make up by transforming a sample from a uniform probability distribution.
In addition to what’s in Anaconda, this lecture will need the following libraries:
!pip install prettytable
As usual, we’ll start with some imports
import numpy as np
import matplotlib.pyplot as plt
import prettytable as pt
from mpl_toolkits.mplot3d import Axes3D
from matplotlib_inline.backend_inline import set_matplotlib_formats
set_matplotlib_formats('retina')
9.1. Some Discrete Probability Distributions#
Let’s write some Python code to compute means and variances of some univariate random variables.
We’ll use our code to
compute population means and variances from the probability distribution
generate a sample of \(N\) independently and identically distributed draws and compute sample means and variances
compare population and sample means and variances
9.2. Geometric distribution#
A discrete geometric distribution has probability mass function
where \(k = 1, 2, \ldots\) is the number of trials before the first success.
The mean and variance of this one-parameter probability distribution are
Let’s use Python draw observations from the distribution and compare the sample mean and variance with the theoretical results.
# specify parameters
p, n = 0.3, 1_000_000
# draw observations from the distribution
x = np.random.geometric(p, n)
# compute sample mean and variance
μ_hat = np.mean(x)
σ2_hat = np.var(x)
print("The sample mean is: ", μ_hat, "\nThe sample variance is: ", σ2_hat)
# compare with theoretical results
print("\nThe population mean is: ", 1/p)
print("The population variance is: ", (1-p)/(p**2))
The sample mean is: 3.325676
The sample variance is: 7.728901143023998
The population mean is: 3.3333333333333335
The population variance is: 7.777777777777778
9.3. Pascal (negative binomial) distribution#
Consider a sequence of independent Bernoulli trials.
Let \(p\) be the probability of success.
Let \(X\) be a random variable that represents the number of failures before we get \(r\) successes.
Its distribution is
Here, we choose from among \(k+r-1\) possible outcomes because the last draw is by definition a success.
We compute the mean and variance to be
# specify parameters
r, p, n = 10, 0.3, 1_000_000
# draw observations from the distribution
x = np.random.negative_binomial(r, p, n)
# compute sample mean and variance
μ_hat = np.mean(x)
σ2_hat = np.var(x)
print("The sample mean is: ", μ_hat, "\nThe sample variance is: ", σ2_hat)
print("\nThe population mean is: ", r*(1-p)/p)
print("The population variance is: ", r*(1-p)/p**2)
The sample mean is: 23.347589
The sample variance is: 77.75155888707897
The population mean is: 23.333333333333336
The population variance is: 77.77777777777779
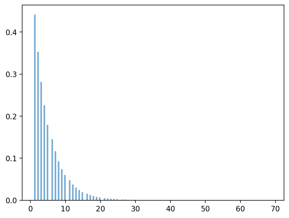
9.4. Newcomb–Benford distribution#
The Newcomb–Benford law fits many data sets, e.g., reports of incomes to tax authorities, in which the leading digit is more likely to be small than large.
See https://en.wikipedia.org/wiki/Benford’s_law
A Benford probability distribution is
where \(d\in\{1,2,\cdots,9\}\) can be thought of as a first digit in a sequence of digits.
This is a well defined discrete distribution since we can verify that probabilities are nonnegative and sum to \(1\).
The mean and variance of a Benford distribution are
We verify the above and compute the mean and variance using numpy.
Benford_pmf = np.array([np.log10(1+1/d) for d in range(1,10)])
k = np.arange(1, 10)
# mean
mean = k @ Benford_pmf
# variance
var = ((k - mean) ** 2) @ Benford_pmf
# verify sum to 1
print(np.sum(Benford_pmf))
print(mean)
print(var)
0.9999999999999999
3.4402369671232065
6.056512631375667
# plot distribution
plt.plot(range(1,10), Benford_pmf, 'o')
plt.title('Benford\'s distribution')
plt.show()
Now let’s turn to some continuous random variables.
9.5. Univariate Gaussian distribution#
We write
to indicate the probability distribution
In the below example, we set \(\mu = 0, \sigma = 0.1\).
# specify parameters
μ, σ = 0, 0.1
# specify number of draws
n = 1_000_000
# draw observations from the distribution
x = np.random.normal(μ, σ, n)
# compute sample mean and variance
μ_hat = np.mean(x)
σ_hat = np.std(x)
print("The sample mean is: ", μ_hat)
print("The sample standard deviation is: ", σ_hat)
The sample mean is: 0.0001238381156033057
The sample standard deviation is: 0.10002161917764954
# compare
print(μ-μ_hat < 1e-3)
print(σ-σ_hat < 1e-3)
True
True
9.6. Uniform Distribution#
The population mean and variance are
# specify parameters
a, b = 10, 20
# specify number of draws
n = 1_000_000
# draw observations from the distribution
x = a + (b-a)*np.random.rand(n)
# compute sample mean and variance
μ_hat = np.mean(x)
σ2_hat = np.var(x)
print("The sample mean is: ", μ_hat, "\nThe sample variance is: ", σ2_hat)
print("\nThe population mean is: ", (a+b)/2)
print("The population variance is: ", (b-a)**2/12)
The sample mean is: 15.000870971196834
The sample variance is: 8.33611174148729
The population mean is: 15.0
The population variance is: 8.333333333333334
9.7. A Mixed Discrete-Continuous Distribution#
We’ll motivate this example with a little story.
Suppose that to apply for a job you take an interview and either pass or fail it.
You have \(5\%\) chance to pass an interview and you know your salary will uniformly distributed in the interval 300~400 a day only if you pass.
We can describe your daily salary as a discrete-continuous variable with the following probabilities:
Let’s start by generating a random sample and computing sample moments.
x = np.random.rand(1_000_000)
# x[x > 0.95] = 100*x[x > 0.95]+300
x[x > 0.95] = 100*np.random.rand(len(x[x > 0.95]))+300
x[x <= 0.95] = 0
μ_hat = np.mean(x)
σ2_hat = np.var(x)
print("The sample mean is: ", μ_hat, "\nThe sample variance is: ", σ2_hat)
The sample mean is: 17.51782431548951
The sample variance is: 5863.0725259982655
The analytical mean and variance can be computed:
mean = 0.0005*0.5*(400**2 - 300**2)
var = 0.95*17.5**2+0.0005/3*((400-17.5)**3-(300-17.5)**3)
print("mean: ", mean)
print("variance: ", var)
mean: 17.5
variance: 5860.416666666666
9.8. Drawing a Random Number from a Particular Distribution#
Suppose we have at our disposal a pseudo random number that draws a uniform random variable, i.e., one with probability distribution
How can we transform \(\tilde{X}\) to get a random variable \(X\) for which \(\textrm{Prob}\{X=i\}=f_i,\quad i=0,\ldots,I-1\), where \(f_i\) is an arbitary discrete probability distribution on \(i=0,1,\dots,I-1\)?
The key tool is the inverse of a cumulative distribution function (CDF).
Observe that the CDF of a distribution is monotone and non-decreasing, taking values between \(0\) and \(1\).
We can draw a sample of a random variable \(X\) with a known CDF as follows:
draw a random variable \(u\) from a uniform distribution on \([0,1]\)
pass the sample value of \(u\) into the “inverse” target CDF for \(X\)
\(X\) has the target CDF
Thus, knowing the “inverse” CDF of a distribution is enough to simulate from this distribution.
Note
The “inverse” CDF needs to exist for this method to work.
The inverse CDF is
Here we use infimum because a CDF is a non-decreasing and right-continuous function.
Thus, suppose that
\(U\) is a uniform random variable \(U\in[0,1]\)
We want to sample a random variable \(X\) whose CDF is \(F\).
It turns out that if we use draw uniform random numbers \(U\) and then compute \(X\) from
then \(X\) is a random variable with CDF \(F_X(x)=F(x)=\textrm{Prob}\{X\le x\}\).
We’ll verify this in the special case in which \(F\) is continuous and bijective so that its inverse function exists and can be denoted by \(F^{-1}\).
Note that
where the last equality occurs because \(U\) is distributed uniformly on \([0,1]\) while \(F(x)\) is a constant given \(x\) that also lies on \([0,1]\).
Let’s use numpy to compute some examples.
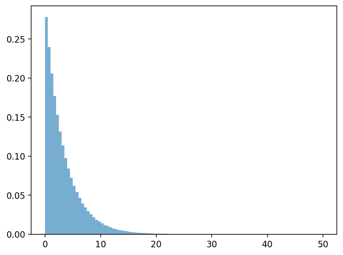
Example: A continuous geometric (exponential) distribution
Let \(X\) follow a geometric distribution, with parameter \(\lambda>0\).
Its density function is
Its CDF is
Let \(U\) follow a uniform distribution on \([0,1]\).
\(X\) is a random variable such that \(U=F(X)\).
The distribution \(X\) can be deduced from
Let’s draw \(u\) from \(U[0,1]\) and calculate \(x=\frac{log(1-U)}{-\lambda}\).
We’ll check whether \(X\) seems to follow a continuous geometric (exponential) distribution.
Let’s check with numpy.
n, λ = 1_000_000, 0.3
# draw uniform numbers
u = np.random.rand(n)
# transform
x = -np.log(1-u)/λ
# draw geometric distributions
x_g = np.random.exponential(1 / λ, n)
# plot and compare
plt.hist(x, bins=100, density=True)
plt.show()
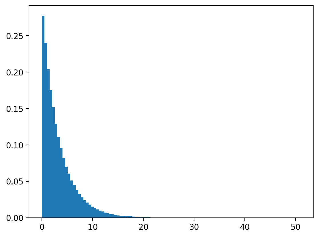
Geometric distribution
Let \(X\) distributed geometrically, that is
Its CDF is given by
Again, let \(\tilde{U}\) follow a uniform distribution and we want to find \(X\) such that \(F(X)=\tilde{U}\).
Let’s deduce the distribution of \(X\) from
However, \(\tilde{U}=F^{-1}(X)\) may not be an integer for any \(x\geq0\).
So let
where \(\lceil . \rceil\) is the ceiling function.
Thus \(x\) is the smallest integer such that the discrete geometric CDF is greater than or equal to \(\tilde{U}\).
We can verify that \(x\) is indeed geometrically distributed by the following numpy program.
Note
The exponential distribution is the continuous analog of geometric distribution.
n, λ = 1_000_000, 0.8
# draw uniform numbers
u = np.random.rand(n)
# transform
x = np.ceil(np.log(1-u)/np.log(λ) - 1)
# draw geometric distributions
x_g = np.random.geometric(1-λ, n)
# plot and compare
plt.hist(x, bins=150, density=True)
plt.show()
np.random.geometric(1-λ, n).max()
np.int64(64)
np.log(0.4)/np.log(0.3)
np.float64(0.7610560044063083)